
炒股就看金麒麟分析师研报,权威,专业,及时,全面股配所,助您挖掘潜力主题机会!
一、核心进化:互联网大厂的AI转型之路
1.1. 互联网时代根基
以阿里巴巴、腾讯为代表的头部企业,依托电商交易、社交生态构建流量入口,形成“平台+服务”的核心商业模式,积累了海量用户数据与技术研发基础,为AI时代的算力与模型发展奠定数据和工程化基础。
1.2. AI时代进化路径
AI资本开支先行、商业模式跟进,科技巨头持续引领美股走牛。
自2023年 ChatGPT 取得突破性进展以来,美股市场聚焦AI主线,引导美国各界对AI产业链的投资持续加速。2025年以来,海外AI产业景气度持续提升,谷歌、Meta 等海外AI巨头不断上调AI资本开支指引,同时OpenAI与英伟达、博通、AMD等芯片巨头开始扩大合作。
2024年下半年以来,AI对企业盈利的提升越发明显,基础设施建设端对硬件端持续拉动,AI应用场景持续深化、商业化进程推进、应用端企业的商业模式逐步清晰。2025年二季度财报季,标普500指数中已有60家TMT公司在财报或业绩会中明确表示 AI 对其业务产生了实质性驱动。美股AI龙头企业的盈利增速预期提升,驱动估值抬升,引领美股持续走牛。相较于2024年底,截至2025年9月30日,英伟达2027财年预测EPS同比增速从23%提升到42%;甲骨文2028财年EPS预期增速从22%提升到40%;Meta 2026财年EPS预期增速从7%提升到18%。相应,当前甲骨文、Meta的动态PE从过去20倍以下的水平分别提升到了42倍和25倍。

港股科技创新作为新质生产力的核心力量,已成为推动市场上行的主线逻辑,并将继续主导新一轮牛市叙事。AI资本投入与基础设施建设进入加速期,互联网龙头们的AI战略逐步清晰。中国AI应用场景丰富度及产业链完整性的长期优势,将成为港股科技龙头引领牛市的关键动力。1)阿里巴巴在2025年云栖大会上不仅确认了原有的3年3800亿元AI基建计划并将追加更多投资,提出2032年阿里IDC能耗较2022年提升10倍,隐含阿里云的能耗规模大约26%年复合增长率。2)阿里云明确定位“全栈人工智能服务商”,从算力→模型→ Agent平台→应用生态全链条覆盖,提供完整的 AI能力。随着国内互联网大厂资本开支持续加速,国内中下游应用创新加速有望反哺拉动上游算力需求增长,叠加自主可控大趋势下,国产AI全产业链受益。

今年以来,DeepSeek带动AI平权推进、叠加国家政策层面高度支持,国内AI商业化落地已具备基础,庞大市场规模与丰富应用场景有望助力我国在AI应用发展中“弯道超车”。随着AI在各行业渗透率不断提升,国内相关公司也有望进入兑现期:参考美国AI应用落地经验,AI应用有望率先落地的领域主要集中在云服务、ERP企业管理系统、客户管理SaaS、数据分析、电商平台、广告平台等To-B端领域,以及教育、社交平台、游戏、医疗、语音等To-C端领域。今年以来,AI已在赋能国内公司业绩增长,同样集中在办公、企业管理等To-B端领域,以及教育、语音、游戏等To-C端领域。随着全球巨头大幅加码资本开支,明年市场对于AI的焦点转向应用商业化落地,已实现产业链价值闭环。
2026年,AI将继续加速渗透,其中端侧硬件技术成熟、落地路径清晰、价值变现快,并且国内制造业龙头凭借垂直整合能力、与全球化供应链布局,已深度切入头部终端品牌供应链,在核心部件、整机组装等环节形成竞争壁垒。随着端侧AI硬件出货量持续攀升,国内人形机器人、消费电子等产业链龙头将充分受益。
二、投资逻辑:AI时代下港股科技的核心价值
2.1.产业趋势红利:全球AI算力产业链景气度持续攀升,国内科技自主化需求迫切,港股科技板块作为国产AI核心资产聚集地,直接受益于行业发展浪潮。
资本市场引导资源向创新领域集聚,从而助力新质生产力发展,是本轮牛市的底层逻辑之一。今年以来,更强的市场表现、更畅通的融资渠道,正在带动社会资源流向新质生产力方向,助力经济发展和转型升级。
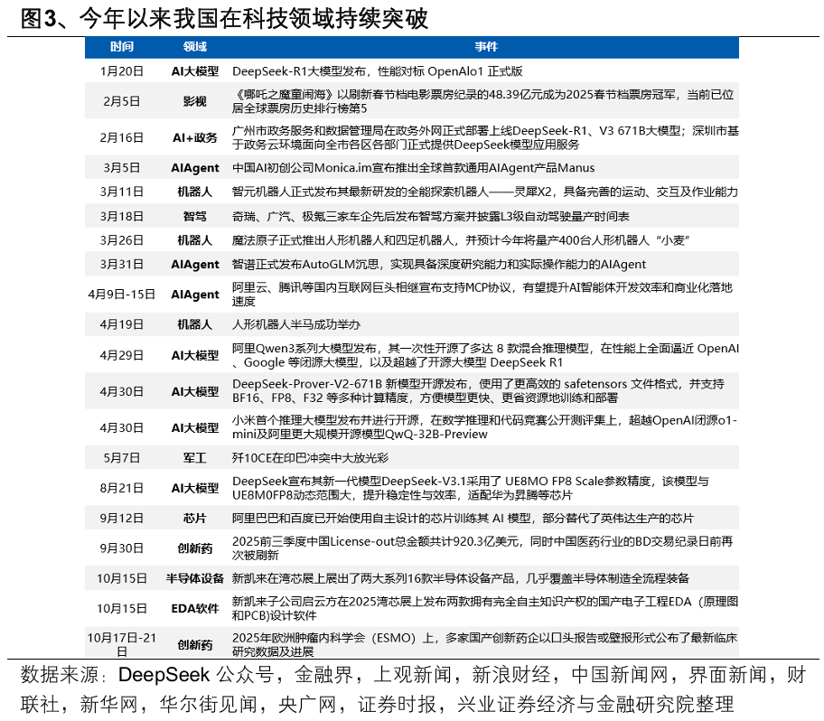
并且,科技成长领域的突破,也能通过增厚上市公司基本面、提振市场信心,反哺股市向上动能。今年以来,我国持续在AI、机器人、半导体、军工、创新药等各类领域见证“DeepSeek时刻”,全球竞争力不断加强、产业亮点不断涌现,带动不少新动能领域景气释放的同时,也有效提振了市场信心。

AI科技浪潮将持续引领国产算力链、半导体,赋能港股互联网、机器人、WEB3。
全球AI模型厂商进入集中发力期,以ChatGPT为代表的AI应用以前所未有的速度侵占用户时长,ChatGPT截至2025年7月26日已达3.39亿日活跃用户,接近谷歌搜索的1/5。海外龙头三季报业绩印证AI应用商业化加速潜力,美股AI龙头公司三季报中AI的贡献正在加大。
国内AI在国内大模型迎来更多突破,以及芯片瓶颈松动的环境下,AI商业化进程有望提速。DeepSeek-V3.1正式发布继续推进下一代高性能硬件和软件优化,尤其是,未来基于DeepSeek模型有望更多应用国产算力芯片,这将进一步推动国内AI产业链发展。

2.2. 资金配置支撑:南向资金年内净流入已超1万亿港元,软件、应用、半导体等人工智能板块成为重点布局方向,为港股科技提供充足流动性支撑。
本轮牛市中港股通持续为港股市场提供增量资金,尤其在市场震荡期,港股通资金流入呈现出利用震荡加速布局的趋势。2025年以来,截至11月19日港股通累计净流入规模已达到12478亿元,其中通过ETF流入的资金累计达3293亿元,占比超过26%。尤其在港股科技板块,近期内地资金积极布局,表现出较强的抄底意愿。




中国股市和中国经济及政策预期形成正反馈,顺应中国经济高质量发展和中国式现代化的战略机遇期。有形之手有意愿更有能力“持续稳定和活跃资本市场”,强调“必须统筹好有效市场和有为政府的关系,形成既‘放得活’又‘管得住’的经济秩序,从而避免2014-2015年疯牛重演,实现震荡向上的长牛。
2023年中央金融工作会议习近平总书记的重要讲话,首次系统阐述“坚定不移走中国特色金融发展之路”。“中国特色金融发展之路,与西方金融模式有本质区别”。“坚持以人民为中心的价值取向,坚持把金融服务实体经济作为根本宗旨”。
2024年9月26日召开的中共中央政治局会议提出“努力提振资本市场”,2024年12月9日以及2025年2月28日召开的中共中央政治局会议均强调“稳住股市”。2025年4月25日召开的中共中央政治局会议强调“持续稳定和活跃资本市场”。
当前国内权益资产走强,进一步强化了中国股市长牛的逻辑,包括,科技创新的发展、中国经济高质量发展和中国式现代化所带来的战略机遇期、中国社会财富从避险资产向权益资产再配置的逻辑。南向资金大幅流入港股,表面原因是港股行情的赚钱效应提升,港股市场生态环境发生改变,优质企业赴港上市,为港股市场注入新鲜血液,提升了市场活力,吸引了南向资金的流入。更深层的原因是中央金融工作会议之后,国家积极赋能香港、巩固和提升香港国际金融中心地位,香港由治及兴。
2.3. 价值重估空间:随着AI相关业务收入持续高增,板块业绩迎来拐点,叠加美联储降息背景下的流动性改善,港股科技板块有望实现估值与业绩双升。
互联网行情在业绩期“利空出尽”后将重新走牛,互联网基本面的叙事逻辑将从“外卖内卷”转向“AI赋能”,业绩预期有望改善。伴随反内卷的政策导向的深入,特别是修订后的《中华人民共和国反不正当竞争法》于2025年10月15日起施行,互联网行情受即时零售内卷冲击将缓解,一方面,互联网在内的TMT经历震荡整理之后,目前估值合理偏低,在成长板块中的性价比高;另一方面,四季度AI科技迎来更多突破,互联网有望从“外卖内卷”叙事,回归AI叙事、科技成长叙事。2025年二季度受到英伟达H20芯片禁售的影响,互联网企业在AI领域的资本支出未能达到预期水平,从而阻碍了AI叙事的推进,并引发了互联网估值的调整。同时,外卖市场的竞争加剧也对利润预期产生了影响,使得恒生科技指数自三月以来的表现落后于恒生指数。反内卷的政策趋势有望推动互联网公司将竞争焦点重新放回到核心业务上。随着英伟达H20芯片供应的恢复,互联网企业将能够增加对AI领域的投资,加速AI产品的开发和落地。下半年AI应用领域也将迎来新的催化。下半年全球AI模型厂商进入集中发力期,推理与工具调用能力显著提升,推动行业迈向“Agent智能”新时代。
11月以来,受联储降息预期回落、“AI泡沫”言论影响,全球风险资产跟随美股同步调整,近期A股与港股的波动也随之加剧。但往后看,海外冲击影响下中国资产已调整出性价比,随着海外风险释放带来的情绪冲击逐步落地、消化,中国资产有望凭借自身独立逻辑迎来修复。对于本轮调整更早、跌幅更深、对外部敏感程度更高的港股而言,多项指标显示当前位置已具备布局性价比。当前港股沽空比例已经隐含了较为悲观的市场预期,恒生科技估值也基本回落至“对等关税”时的水平,海外压制缓和孕育新一轮上涨机会。
首先,随着上周五纽约联储主席威廉姆斯发表鸽派言论,市场已在对此前美联储降息的悲观预期重新定价,压制全球风险偏好的关键因素正在迎来缓和。此前,联储官员频繁发表鹰派言论、9月非农数据超预期,持续压制市场对于12月的降息预期,由此引发的流动性预期收紧和情绪冲击,成为美股大幅调整、进而传导至全球风险资产的关键原因。而随着周五联储主席威廉姆斯表明“通胀上行风险有所减弱,就业面临的下行风险已经增强,短期内有降息空间”,市场对于美联储12月的降息概率由此前的30%大幅上升至当前的71%,压制全球风险偏好的关键因素正在迎来缓和。
其次,流动性预期缓和、全球AI应用持续迭代升级的背景下,市场对于“AI泡沫”的担忧也有望缓解。一方面,美联储降息概率提升、流动性预期缓和,有望缓解市场对于科技股的估值担忧。另一方面,近期Google Gemini 3、Nano-banana Pro等AI应用的落地,表明科技巨头的资本开支能够有效转化为AI生产力的实际落地,也在一定程度上回应了市场对于“AI泡沫”的疑虑。
更重要的是,本轮中国资产上涨具备自身的独立逻辑,将是后续中国资产修复的重要支撑。美联储降息带来的全球流动性宽松、科技巨头AI资本开支爆发带来的全球科技股共振上涨,固然是本轮全球股市共振上行的重要因素,但中国资产上涨的背后具备自身的独立逻辑,包括大国竞争力增强、新动能景气释放、政策转型思路明朗、经济基本面平稳,这些内部确定性都不会随着海外扰动而发生任何变化。往后看,这些因素仍将是后续中国资产修复的重要支撑。




三、成分股AI突破:龙头企业的技术实践
3.1. 阿里巴巴
算力基建方面,今年2月,阿里宣布未来三年将投入超过3800亿元,用于建设云和AI硬件基础设施,总额超过去十年总和。9月云栖大会,公司CEO吴泳铭公布了向“超级人工智能”(ASI)迈进的长期目标,并预计到2032年,阿里云全球数据中心的能耗规模将是现在的10倍。
芯片方面,据央视近期报道,阿里巴巴控股的半导体设计部门平头哥开发出了一款AU芯片,其功能与英伟达的H20图形处理单元(GPU)相当。平头哥PPU专门针对人工智能工作负载进行优化设计,配备96GB HBM2e高带宽内存,700GB/s的芯片间互连速度,支持PCIe接口,整板功耗400瓦。技术分析显示,PPU在关键技术指标上超越了英伟达A800处理器。HBM2e内存技术的应用,使得该芯片在处理大规模AI模型时具备充足的存储带宽,这对于训练和推理大型语言模型至关重要。700GB/s的芯片间互连速度也确保了多芯片并行计算时的高效数据传输。业界评价,阿里巴巴的PPU芯片比肩英伟达的H20芯片。
模型和应用方面,阿里AI相关产品收入连续八个季度实现三位数增长;阿里千问Qwen已开源300多款模型,囊括文本、编程、图像、语音、视频等全模态,覆盖0.5B到480B等全尺寸,在全球主要模型社区的下载量已经突破6亿,衍生模型突破17万个,其中:
阿里千问Qwen超越美国Meta的Llama成为全球第一的开源模型家族。
近期阿里发布的旗舰模型Qwen3-Max,性能超过GPT5、Claude Opus 4等国际竞争者,跻身全球前三。
11月17日,阿里巴巴正式宣布“千问”项目,全力进军AI to C市场。当天,千问APP公测版上线,基于全球性能第一的开源模型Qwen3,凭借免费以及与各类生活场景生态的结合,与ChatGPT展开全面竞争。目前,千问APP公测版已在各大应用商店上架,并同步提供网页和PC版。
11月25日获悉,新加坡国家人工智能计划(AISG)正在进行一次重大战略调整,在其最新的东南亚语言大模型项目中,放弃了Meta模型,转向阿里巴巴的通义千问Qwen开源架构,标志着中国开源AI模型在全球影响力版图中的一次关键扩张。
3.2. 腾讯
算力适配方面,在腾讯全球数字生态大会上,腾讯云方面宣布,目前腾讯已经全面适配主流的国产芯片,与此同时,软硬件协同全栈优化是腾讯云的长期战略投入,通过异构计算平台整合不同类型的芯片,对外提供高性价比的AI算力。
模型和应用方面,1)模型:10月5日,华尔街见闻报道,在国际权威AI模型评测榜单LMArena上,HunyuanImage3.0一举超越了谷歌风头无两的Nano-Banana以及字节的Seedream4.0,位列文生图(Text-to-Image)综合榜单和开源榜单第一。另外,根据腾讯混元团队透露,目前混元图像3.0仅开放了文生图能力,图生图、图像编辑、多轮交互等版本将于后续发布。2)智能体:在腾讯2025年第三季度财报电话会上,腾讯总裁刘炽平首次系统披露微信AI化战略蓝图,明确表示“微信最终会推出一个AI智能体”,让用户在生态内即可完成从需求理解到服务交付的全流程。刘炽平的这一表态标志着拥有13亿月活的超级App正式吹响向智能体平台进化的号角,开启从社交工具到AI操作系统的关键跃迁。3)应用:AI战略上腾讯以自研的“腾讯混元大模型”为技术底座,双线并进。一方面,将AI能力深度融入广告、游戏、云、微信等所有核心业务线,作为“赋能增效”的倍增器,已经取得了不错的财务回报;另一方面,积极探索以“元宝”为代表的AI原生应用,打造新的流量入口平用户体验。
3.3. 小米
芯片方面,1)5月19日,小米集团创始人、董事长兼CEO雷军在个人微博发布消息,小米自主研发设计的3nm制程手机处理器芯片玄戒O1即将亮相。这是中国大陆首次成功实现3nm芯片设计的突破,紧追国际先进水平,填补了大陆在先进制程芯片研发设计领域的空白。2)9月25日,小米董事长兼CEO雷军官宣小米17系列将全球首发第五代骁龙8至尊版移动平台。雷军还介绍了第五代骁龙8至尊版移动平台的性能表现。该移动平台采用第三代3nm工艺制程,功耗降低10%。同时,它搭载了第三代Oryon架构,采用双超大核设计,带来了移动平台史上最高主频——4.6GHz。此外,其全新桌面级架构让独立图形缓存大幅增加50%。
AI战略和生态布局层面,小米与华为是国内唯二的有智能家居、手机数码、新能源车、机器人业务共同布局的公司。小米以澎湃OS为核心,推动AI技术在智能手机、物联网设备等终端产品的深度集成,构建“硬件+AI”的消费电子生态。1)11月14日,小米发布智能家居未来探索方案 Xiaomi Miloco(全称 Xiaomi Local Copilot),行业率先探索由大模型驱动全屋智能生活。基于大模型独特的开发范式,用户可以跟智能家居系统对话沟通,经过大模型的推理计算,自动完成家庭生活中的各类智能需求和规则,实现更广泛、更具创意的智能联动。2)11月21日,据IT之家报道,小米汽车正式发布“XiaomiHAD增强版”,在1000万Clips版本的基础上引入强化学习与世界模型。根据广州车展上小米汽车的介绍,小米世界模型收获全球学术权威认可:ViSE算法在2025年ICCV相关专业挑战赛荣获冠军;Genesis生成模型相关论文被人工智能顶会NeurIPS收录。3)11月21日,小米宣布具身大模型MiMo-Embodied正式发布并全面开源。这是业界首个成功打通自动驾驶与具身智能的跨域具身基座模型,它实现了两大领域任务的统一建模,标志着通用具身智能研究从“垂直领域专用”向“跨域能力协同”迈出关键一步。
四、广发港股通科技ETF(159262.SZ):港股硬科技,从互联网到“AI+”
恒生港股通科技主题指数从合资格在互联互通下交易的恒生综合指数成份股中选取资讯科技业、电子零件、互动媒体及服务、线上零售商和支付服务等行业公司,反映能通过港股通买卖、业务与科技主题相关的香港上市公司之表现。
2025年8月25日,恒生港股通科技主题指数的编算方法更新,单只成份股权重上限由10%提高至15%。2025年11月7日,恒生港股通科技主题指数编制方案新增快速纳入规则和补充临时剔除成份股之替换方法,能够将大市值新上市公司或新纳入港股通公司快速纳入指数。

恒生港股通科技主题指数聚焦“硬科技”龙头。截至2025年11月19日,前三大成份股阿里巴巴、腾讯和小米权重分别为18.05%、16.12%和10.81%。指数权重高度集中,前五大成份股权重占比达61.25%,前十大成份股权重接近80%。



行业分布上,恒生港股通科技主题指数聚焦科技相关板块。截至2025年11月19日,软件服务、专业零售(阿里&美团)、资讯科技器材、媒体及娱乐、半导体和专业工程权重分别为31.05%、28.22%、17.61%、9.66%、9.50%和3.95%。

从风险收益来看,与其他港股科技指数相比,恒生港股通科技主题指数近五年年化收益率(6.61%,截至2025年11月19日,下同)、年化Sharpe(16.24%)均远高于恒生科技、港股通科技、港股通互联网等同类指数。

广发港股通科技ETF(场内代码159262.SZ,联接A代码025197.OF)成立于2025年6月26日,紧密跟踪恒生港股通科技主题指数,聚焦纯粹港股互联网等科技领域上市公司,不含医药、消费、汽车等标的。截至2025年11月27日,基金流通规模达62.61亿元。

广发基金管理有限公司成立于2003年8月5日,公司坚持“专业创造价值、客户利益为上”的理念,致力成为值得托付的领先全能资产管理机构,为客户创造长期可持续的回报。广发基金在被动投资领域深耕多年,目前已具备完整的指数产品图谱,囊括宽基、跨境、行业和主题、以及债券相关领域,为投资者提供多元投资机会。截至2025年11月14日,广发基金旗下非货ETF合计达56只,规模突破2000亿元;其中权益类ETF共59只,规模为1841亿元;另外还有2只债券类ETF和1只商品类ETF,规模分别为232亿元和38亿元。

风险提示
]article_adlist-->产业逻辑和公司业绩不及预期,美联储降息节奏不及预期、数据口径和计算方式不同带来误差等;过往业绩不代表未来表现。
证券研究报告:《港股硬科技,从互联网到“AI+”——广发港股通科技ETF投资价值分析》
对外发布时间:2025年11月30日
报告发布机构:兴业证券股份有限公司(已获中国证监会许可的证券投资咨询业务资格)
本报告分析师 :
张启尧 SAC执业证书编号:S0190521080005
张倩婷 SAC执业证书编号:S0190521110002
喻辰丰 SAC执业证书编号:S0190525020001
张忆东 SAC执业证书编号:S0190510110012
推荐阅读 ]article_adlist-->壹会有跨年行情吗?
贰
求贤才,共兴业(社招&应届)
叁
人民币升值期间A股如何表现?
肆
近期美股AI行情的两大分化
伍
五大维度看TMT前期调整幅度&后续扩散方向
]article_adlist-->
]article_adlist-->
]article_adlist-->
兴业证券股份有限公司经中国证券监督管理委员会批准,已具备证券投资咨询业务资格。
本报告仅供兴业证券股份有限公司(以下简称“本公司)的客户使用,本公司不会因接收人收到本报告而视其为客户。本报告中的信息、意见等均仅供客户参考,不构成所述证券买卖的出价或征价邀请或要约。该等信息、意见并未考虑到获取本报告人员的具体投资目的、财务状况以及特定需求,在任何时候均不构成对任何人的个人推荐。客户应当对本报告中的信息和意见进行独立评估、并应同时考量各自的投资目的、财务状况和特定需求,必要时就法律、商业、财务、税收等方面咨询专家的意见。对依据或者使用本报告所造成的一切后果、本公司及/或其关联人员均不承担任何法律责任。
本报告所载资料的来源被认为是可靠的,但本公司不保证其准确性或完整性,也不保证所包含的信息和建议不会发生任何变更。本公司并不对使用本报告所包含的材料产生的任何直接或间接损失或与此相关的其他任何损失承担任何责任。
本报告所载的资料、意见及推测仅反映本公司于发布本报告当日的判断,本报告所指的证券或投资标的的价格、价值及投资收入可升可跌,过往表现不应作为日后的表现依据:在不同时期,本公司可发出与本报告所载资料,意见及推测不一致的报告,本公司不保证本报告所含信息保持在最新状态。同时,本公司对本报告所含信息可在不发出通知的情形下做出修改,投资者应当自行关注相应的更新或修改。
除非另行说明,本报告中所引用的关于业绩的数据代表过往表现。过往的业绩表现亦不应作为日后回报的预示。我们不承诺也不保证,任何所预示的回报会得以实现。分析中所做的回报预测可能是基于相应的假设。任何假设的变化可能会显著地影响所预测的回报。
本公司的销售人员、交易人员以及其他专业人士可能会依据不同假设和标准、采用不同的分析方法而口头或书面发表与本报告意见及建议不一致的市场评论和/或交易观点。本公司没有将此意见及建议向报告所有接收者进行更新的义务。本公司的资产管理部门、自营部门以及其他投资业务部门可能独立做出与本报告中的意见或建议不一致的投资决策。
本报告的版权归本公司所有。本公司对本报告保留一切权利。除非另有书面显示,否则本报告中的所有材料的版权均属本公司。未经本公司事先书面授权,本报告的任何部分均不得以任何方式制作任何形式的拷贝、复印件或复制品,或再次分发给任何其他人,或以任何侵犯本公司版权的其他方式使用。未经授权的转载,本公司不承担任何转载责任。
在法律许可的情况下,兴业证券股份有限公司可能会持有本报告中提及公司所发行的证券头寸并进行交易,也可能为这些公司提供或争取提供投资银行业务服务:因此、投资者应当考虑到兴业证券股份有限公司及/或其相关人员可能存在影响本报告观点客观性的潜在利益冲突。投资者请勿将本报告视为投资或其他决定的唯一信赖依据。
投资评级说明
报告中投资建议所涉及的评级分为股票评级和行业评级(另有说明的除外)。评级标准为报告发布日后的12个月内公司股价(或行业指数)相对同期相关证券市场代表性指数的涨跌幅,其中:沪深两市以沪深300指数为基准;北交所市场以北证50指数为基准;新三板市场以三板成指为基准;香港市场以恒生指数为基准;美国市场以标普500或纳斯达克综合指数为基准。
行业评级:推荐-相对表现优于同期相关证券市场代表性指数;中性-相对表现与同期相关证券市场代表性指数持平;回避-相对表现弱于同期相关证券市场代表性指数。
股票评级:买入-相对同期相关证券市场代表性指数涨幅大于15%;增持-相对同期相关证券市场代表性指数涨幅在5%~15%之间;中性-相对同期相关证券市场代表性指数涨幅在-5%~5%之间;减持-相对同期相关证券市场代表性指数涨幅小于-5%;无评级-由于我们无法获取必要的资料,或者公司面临无法预见结果的重大不确定性事件,或者其他原因,致使我们无法给出明确的投资评级。
]article_adlist-->免责声明市场有风险,投资需谨慎。本平台所载内容和意见仅供参考,不构成对任何人的投资建议(专家、嘉宾或其他兴业证券股份有限公司以外的人士的演讲、交流或会议纪要等仅代表其本人或其所在机构之观点),亦不构成任何保证,接收人不应单纯依靠本资料的信息而取代自身的独立判断,应自主做出投资决策并自行承担风险。根据《证券期货投资者适当性管理办法》,本平台内容仅供兴业证券股份有限公司客户中的专业投资者使用,若您井非专业投资者,为保证服务质量、控制投资风险,请勿订阅或转载本平台中的信息,本资料难以设置访问权限,若给您造成不便,还请见谅。在任何情况下,作者及作者所在团队、兴业证券股份有限公司不对任何人因使用本平台中的任何内容所引致的任何损失负任何责任本平台肯在沟通研究信息,交流研究经验,不是兴业证券股份有限公司研究报告的发布平台,所发布观点不代表兴业证券股份有限公司观点.任何完整的研究观点应以兴业证券股份有限公司正式发布的报告为准。
本平台所载内容仅反映作者于发出完整报告当日或发布本平台内容当曰的判断,可随时更改且不予通告、本平台所载内容不构成对具体证券在具体价位、具体时点、具体市场表现的判断或投资建议,不能够等同于指导具体投资的操作性意见。
]article_adlist-->
海量资讯、精准解读,尽在新浪财经APP
富灯网提示:文章来自网络,不代表本站观点。